website page counter
Old-School Logo

Uzupełnij Algorytm Postępowania Ratowniczego W Przypadku Zadławienia Niemowlęcia


Uzupełnij Algorytm Postępowania Ratowniczego W Przypadku Zadławienia Niemowlęcia

zaczynamy ratować ! Mężczyzna nagle upada. Trzyma się za klatkę piersiową... Algorytm postępowania ratowniczego (osoba nieoddychająca) tak wiele zależy od CIEBIE !!!.

W sytuacji zadławienia niemowlęcia, należy je ułożyć na swoim przedramieniu twarzą do dołu. | Czytaj więcej na Odrabiamy.pl! Książki. Q&A. Premium. Wiedza. ... Poziom..

1. Stajemy przed dzieckiem, informujemy go o chęci naszej pomocy: „Będę ci pomagał, będą uciskał twój brzuch”. 2. Stajemy za dzieckiem, przy czym dobieramy naszą.

Jak udzielić pomocy w przypadku zadławienia u dziecka i niemowlaka. ... Celem tego postępowania jest naturalne pozbycie się ciała obcego z dróg oddechowych w.

Krzysztof Karwan Zakład Medycyny Ratunkowej, Centrum Medyczne Kształcenia Podyplomowego w Warszawie • Algorytm postępowania w zadławieniu • Pierwsza pomoc.

Uzupełnij algorytm postępowania ratowniczego w przypadku zadławienia. ZADŁAWIENIE Zapytaj: „Zadławiłeś się?". poszkodowany kaszle i oddycha poszkodowany ma problem z.

Algorytm postępowania w zadławieniu 5. RKO – resuscytacja krążeniowo-oddechowa. Tabela 1. ... Rycina 4 A,B. Pierwsza pomoc w przypadku zadławienia u niemowlęcia. A..

Pierwsza pomoc – zadławienie. Zadławienie jest jednym z tych stanów zagrożenia życia, z którymi możemy mieć styczność na co dzień. Szybkie, łapczywe spożywanie pokarmów,.

Uzupełnij algorytm. Algorytm postępowania w przypadku ran i krwotoków . Żyję i działam bezpiecznie. Reforma 2019; Rozdział 1. Podstawy pierwszej pomocy ... Uzupełnij.

Jak postępować przy zadławieniu? Gdy poszkodowany przestał kaszleć, ale jest przytomny należy: pochylić poszkodowanego do przodu, 5 x energicznie uderzyć w okolicę.

1. Pierwsza pomoc przy zadławieniu: We wszystkich sytuacjach należy ocenić kaszel poszkodowanego. Ważne, by określić, czy jest to kaszel efektywny, czyli taki, przy którym.

Algorytm Postępowania W Przypadku Osób Ni Odpowiedź Na Zadanie Z Żyję I Działam Bezpiecznie. Zadławienie1.ułóż niemowlę na przedramieniu twarzą do dołu, palcami.

Uzupełnij algorytm postępowania ratowniczego w przypadku zadławienia niemowlęcia.Prosze o szybką odpowiedź ... Zanim przystąpimy do uzupełniania.

Algorytm postępowania ratowniczego. Algorytm postępowania ratowniczego Wiedza na temat postępowania ratowniczego jest istotna. Trzeba mieć świadomość, że podczas tak.

Ustal symbol chemiczny pierwiastka znajdującego się w 3. Source: mobileworld24.pl. Poniżej układ okresowy pierwiastków do pobrania za darmo w bardzo dobrej jakości..

Wiedza na temat postępowania ratowniczego jest istotna i można ją osiągnąć algorytmem postepowania ratowniczego. Trzeba mieć świadomość, że podczas tak zwanej „złotej.

Postępowanie w zadławieniu u dorosłych - pierwsza pomoc. Poszkodowany jest przytomny i oddycha: zachęcać go do kaszlu nie podejmując żadnych innych czynności. kaszel.

Jak postępować przy zadławieniu niemowlęcia (do 1 roku życia)? Jeżeli widać w buzi jakiś przedmiot, należy spróbować go wyjąć. Jeśli nie można tego zrobić jednym delikatnym.

Uzupełnij Algorytm Postępowania Ratowniczego W Przypadku Zadławienia Niemowlęcia. W sytuacji zadławienia niemowlęcia, należy je ułożyć na swoim przedramieniu twarzą do.

Uporządkuj nazwy części układu oddechowego (A–E) w taki sposób, aby schemat prezentował przemieszczanie się powietrza przy wdechu. A. gardłoB. płucaC. krtań D..

ZADŁAWIENIE1.Ułóż niemowlę na przedramieniu twarzą do dołu, palcami podtrzymuj żuchwę2.Odwróć dziecko na plecy, ułóż na przedramieniu z głową skierowaną w.

W sytuacji zadławienia niemowlęcia, należy je ułożyć na swoim przedramieniu twarzą do dołu. | Czytaj więcej na Odrabiamy.pl! Książki. Q&A. Premium. Wiedza. ... Poziom..

Algorytm Resuscytacji Krążeniowo-Oddechowej. Śmierci tej często można zapobiec,. ... Uzupełnij Algorytm Postępowania Ratowniczego W Przypadku Zadławienia Niemowlęcia.

Scribd is the world's largest social reading and publishing site.

6 ¡T/¤Ø¬è ¹ s l e~ T ¡ www.odyome.stanynaeodyome • stycze dr n. med. Krzysztof Karwan Zakład Medycyny Ratunkowej, Centrum Medyczne Kształcenia Podyplomowego w.

Nagłe Zatrzymanie Krążenia, Nzk ( Łac. Fakt wystąpienia zatrzymania krążenia nie oznacza, że w sercu zawsze dochodzi do całkowitego ustania czynności elektrycznej i..

Materiały edukacyjne na temat koronawirusa – PZH

Uzupełnij Algorytm Postępowania Ratowniczego W Przypadku Zadławienia Niemowlęcia Wścieklizna – niedoceniane zagrożenie
Uzupełnij Algorytm Postępowania Ratowniczego W Przypadku Zadławienia Niemowlęcia Tabliczka ˝Instrukcja Postępowania w Razie Pożaru˝ 245x350mm / Sklep
Uzupełnij Algorytm Postępowania Ratowniczego W Przypadku Zadławienia Niemowlęcia _10. Algorytm postępowania w dziecięcej skoliozie idiopatycznej
Uzupełnij Algorytm Postępowania Ratowniczego W Przypadku Zadławienia Niemowlęcia Onkologia po Dyplomie - Co można wyczytać z USG jamy brzusznej pod
Uzupełnij Algorytm Postępowania Ratowniczego W Przypadku Zadławienia Niemowlęcia Pediatria po Dyplomie - Algorytm postępowania z dzieckiem odwodnionym
Uzupełnij Algorytm Postępowania Ratowniczego W Przypadku Zadławienia Niemowlęcia 6. Algorytm postępowania w młodzieńczej skoliozie idiopatycznej
Uzupełnij Algorytm Postępowania Ratowniczego W Przypadku Zadławienia Niemowlęcia Standardy postępowania w przypadkach choroby nowotworowej u kobiety w
Uzupełnij Algorytm Postępowania Ratowniczego W Przypadku Zadławienia Niemowlęcia Algorytm postępowania w hipernatremii - Zespoły Wczesnego Reagowania
Uzupełnij Algorytm Postępowania Ratowniczego W Przypadku Zadławienia Niemowlęcia Sposób postępowania w przypadku dzieci z objawami choroby i
Uzupełnij Algorytm Postępowania Ratowniczego W Przypadku Zadławienia Niemowlęcia Algorytm postępowania w hiperkaliemii - Zespoły Wczesnego Reagowania
Uzupełnij Algorytm Postępowania Ratowniczego W Przypadku Zadławienia Niemowlęcia Algorytm postępowania w zaburzeniach świadomości - Zespoły Wczesnego
Uzupełnij Algorytm Postępowania Ratowniczego W Przypadku Zadławienia Niemowlęcia Tablica algorytm postępowania przy reanimacji z AED - Sklep Projekt AED
Uzupełnij Algorytm Postępowania Ratowniczego W Przypadku Zadławienia Niemowlęcia 7. Algorytm postępowania we wczesnomłodzie - Ortopedia i Traumatologia
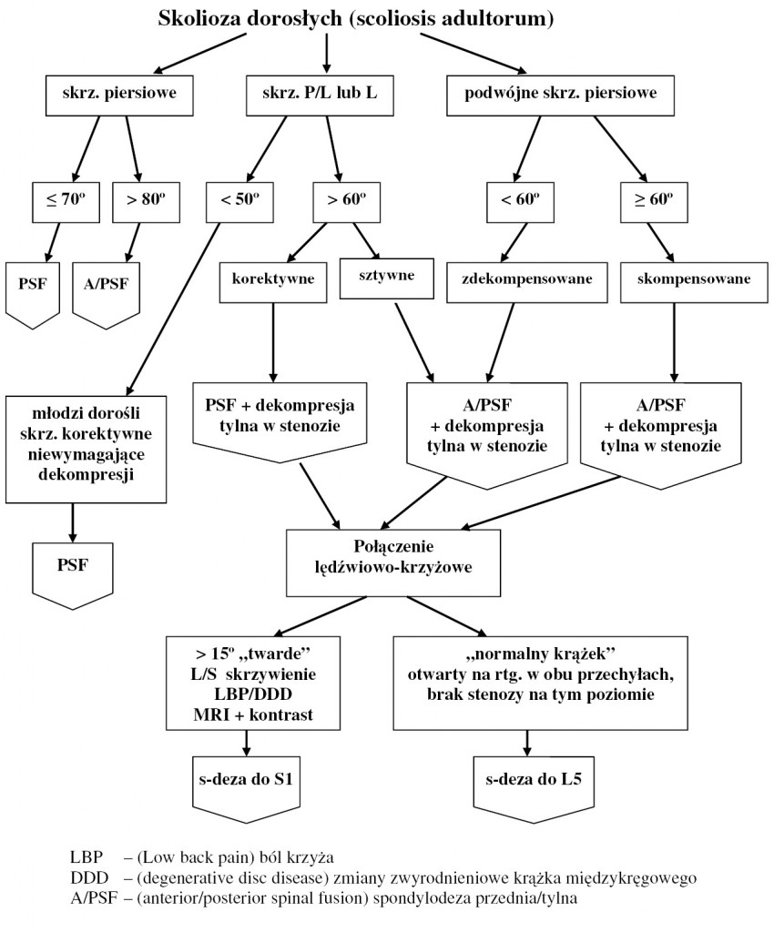
Uzupełnij Algorytm Postępowania Ratowniczego W Przypadku Zadławienia Niemowlęcia 4. Algorytm postępowania w idiopatycznej skoliozie u dorosłych
Uzupełnij Algorytm Postępowania Ratowniczego W Przypadku Zadławienia Niemowlęcia podyplomie.pl
Uzupełnij Algorytm Postępowania Ratowniczego W Przypadku Zadławienia Niemowlęcia Medical Tribune - Autorski algorytm postępowania profilaktyczno
Uzupełnij Algorytm Postępowania Ratowniczego W Przypadku Zadławienia Niemowlęcia SARS-COV-2: schemat postępowania dla POZ i NiŚOZ - ..:: Wojskowy
Uzupełnij Algorytm Postępowania Ratowniczego W Przypadku Zadławienia Niemowlęcia Medycyna po Dyplomie - Nieprawidłowe stężenie hormonu tyreotropowego
Uzupełnij Algorytm Postępowania Ratowniczego W Przypadku Zadławienia Niemowlęcia Algorytm postępowania w przypadku podejrzenia mutyzmu wybiórczego